「ペットとの生活を豊かにする!どうぶつの深い話」Vol.16

7月から始まった専門職短期大学の教員によるコラムも、15人一巡してまた戻ってきました。一つか二つ読んだ方、すべて読んでくださった方、色々な読み方ができますがいかがだったでしょうか。動物看護の大学に所属する教員の専門が本当に多岐にわたっていることを、このリレーコラムからもご理解いただけたのではないかと思います。動物看護学という学問は、またまだ新しい学問分野で多様な専門分野から成り立っています。
愛玩動物看護師は2019年に制定された愛玩動物看護師法により国家資格となり、第1回の国家試験が2023年に実施されました。2026年2月に第4回の試験が実施され、本学の卒業生も国家資格保持者として動物関連の様々な領域で活躍しています。
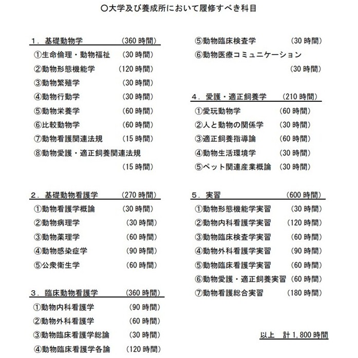
愛玩動物看護師は農林水産省と環境省の両省が管轄する珍しい国家資格です。国家試験を受けるための科目は31ありますが(図1参照)、看護系の科目と愛護・適正飼養学系の科目に分かれているのが見てとれます。本学では卒業要件(卒業するために必要な条件)の一つが国家試験受験資格取得となっていますので、卒業ができるということは国家試験を受けられるということになります。
ヤマザキ学園は58年の歴史をもち、日本で初めて動物看護の教育機関を作り資格(Animal Health Technician)をだしました。その後様々な団体が独自のカリキュラムと資格を出してきましたが、ようやく統一の資格(認定動物看護師)ができたのが2013年、そこから愛玩動物看護師の国家資格へとつながっていきます。
愛玩動物看護師の英語名は“Veterinary Nurses for Companion Animals”となり、コンパニオンアニマル(伴侶動物・愛玩動物)のための動物看護師となります。海外では産業動物や動物園動物を対象とする動物看護師もいますが、今回の日本の動物看護師は家庭で人とともに暮らす動物が対象です。また、動物だけでなく飼い主である人に対する色々な役割もあります。
ヤマザキ学園は58年の歴史をもち、日本で初めて動物看護の教育機関を作り資格(Animal Health Technician)をだしました。その後様々な団体が独自のカリキュラムと資格を出してきましたが、ようやく統一の資格(認定動物看護師)ができたのが2013年、そこから愛玩動物看護師の国家資格へとつながっていきます。
愛玩動物看護師の英語名は“Veterinary Nurses for Companion Animals”となり、コンパニオンアニマル(伴侶動物・愛玩動物)のための動物看護師となります。海外では産業動物や動物園動物を対象とする動物看護師もいますが、今回の日本の動物看護師は家庭で人とともに暮らす動物が対象です。また、動物だけでなく飼い主である人に対する色々な役割もあります。
愛玩動物看護師法が生まれた背景としては、図2の上部「本法成立の背景」にあるように、多くの人が犬や猫などのペットとともに暮らしているという状況があります(第1回コラム参照)。しかもただ一緒に暮らすというのではなく、コンパニオンアニマルとして、家族のような存在となっているのです。
コンパニオンアニマルと暮らす飼い主さんに対して、「愛玩動物の愛護・適正飼養に係る助言その他の支援」をすることも愛玩動物看護師の大切な役割となります(図2左下「愛玩動物看護師の業務」)。それぞれの動物に適した飼い方ができているか(適正飼養)、最期までどのようにお世話をするか(終生飼養)、そして、動物が亡くなり悲しむ飼い主さんをどの様に支えるか(ペットロスのグリーフケア)などなど、飼い主さんの気持ちに寄り添いながら支援していきます。
専門職大学は産業界との強いつながりを持つ新しい学校種です。本学では、様々な動物関連業界との連携の下450時間の臨地実務実習を実施し、卒業生は国家資格を持って多様な現場で活躍しています。動物病院だけでなく、ペットショップ、トレーニング施設、補助犬育成団体、ペット同伴ホテルなど他にも多くあります。
愛玩動物看護師は人と動物のウェルビーング(心と身体の健康)を求めて両者を支えていく動物の専門職であり、対人援助職の役割もあります。飼い主さんと動物のより良い伴走者としての愛玩動物看護師が多くの現場でさらに活躍することを期待しています。
コンパニオンアニマルと暮らす飼い主さんに対して、「愛玩動物の愛護・適正飼養に係る助言その他の支援」をすることも愛玩動物看護師の大切な役割となります(図2左下「愛玩動物看護師の業務」)。それぞれの動物に適した飼い方ができているか(適正飼養)、最期までどのようにお世話をするか(終生飼養)、そして、動物が亡くなり悲しむ飼い主さんをどの様に支えるか(ペットロスのグリーフケア)などなど、飼い主さんの気持ちに寄り添いながら支援していきます。
専門職大学は産業界との強いつながりを持つ新しい学校種です。本学では、様々な動物関連業界との連携の下450時間の臨地実務実習を実施し、卒業生は国家資格を持って多様な現場で活躍しています。動物病院だけでなく、ペットショップ、トレーニング施設、補助犬育成団体、ペット同伴ホテルなど他にも多くあります。
愛玩動物看護師は人と動物のウェルビーング(心と身体の健康)を求めて両者を支えていく動物の専門職であり、対人援助職の役割もあります。飼い主さんと動物のより良い伴走者としての愛玩動物看護師が多くの現場でさらに活躍することを期待しています。
教員プロフィール

学長 山川 伊津子 教授
博士(学術)・社会福祉士・精神保健福祉士
人と動物の関係、特にアニマルセラピーや身体障害者補助犬、ペットロスなど身近な動物と人の福祉の関係を専門としています。
補助犬がユーザーの心や体、そして社会との繋がりにどのような影響を与えるか研究しています。
教育・研究業績はこちら
博士(学術)・社会福祉士・精神保健福祉士
人と動物の関係、特にアニマルセラピーや身体障害者補助犬、ペットロスなど身近な動物と人の福祉の関係を専門としています。
補助犬がユーザーの心や体、そして社会との繋がりにどのような影響を与えるか研究しています。
教育・研究業績はこちら




